
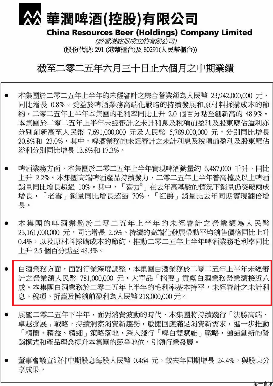
2025年上半年,华润啤酒发布的半年报披露了旗下白酒业务的核心数据:华润啤酒白酒业务板块营收7.81亿元,较去年同期的11.78亿元同比下滑33.7%。

其中白酒板块核心大单品,“摘要酒”贡献了近八成营收,这意味着其业绩颓势已直接牵动企业整体发展 —— 这场曾被寄予“品牌升级”厚望的金沙酒业与上海华与华营销咨询有限公司(简称“华与华”)合作,正逐渐显露出“水土不服”的问题,也折射出酒业咨询领域的深层矛盾。
从摘要酒于2015年限量版问世,到2016年的全面上市,到如今已10年,摘要酒展现出作为品牌大单品的担当和形象共识,但也在品牌发展升级中遇到酒业“滑铁卢”。

2024年金沙酒业为推动摘要酒高端化与华与华合作,为其量身打造“争上游,喝摘要”的宣传口号,核心逻辑是绑定“赤水河上游”的地理属性——在其解读中,“上游水质更优”是消费者固有常识,“争上游”的奋斗意象也能匹配高端酒定位。
但这套看似顺理成章的打法,从落地之初就存在两大硬伤。

一是“新概念缺乏市场沉淀”。白酒行业对产区概念的培育向来需要长期投入,以“酱酒 7.5 公里核心产区”为例,从1970年 “异地茅台实验”失败案例的渲染,到2001年茅台原产地域保护范围确立,再到2010年各大茅台镇酒企采用“7.5平方公里核心产区”进行品牌宣传,叠加2016年酱酒热助推,历经数十年才形成消费者认知——出了茅台镇,酿不出茅台酒。而“赤水河上游品质更优”对市场而言仍是全新概念,金沙酒业既未投入足够资源开展消费者教育,也未做好应对赤水河中下游酒企竞争的准备,导致“争上游”仅停留在口号层面,未能转化为实际购买力。

二是“主动放弃核心品牌资产”。2016 年确立的“书读经典,酒饮摘要”,本是摘要酒的差异化优势:书形瓶身设计与文化定位深度契合,传递的“老酒+文化”属性精准匹配高端商务人群需求;后续推出的“摘香盛宴”“首席高端私享品鉴会”等活动,更持续渗透高端消费圈层,其文化表达与茅台“国酒茅台,玉液之冠”、五粮液“世界的五粮液”等头部品牌逻辑一致,都具备较高的识别性和IP属性。
但“争上游”口号的推出,直接切断了这一积累,而更像一场娱乐狂欢、一种名利场的现实表达。2024年掼蛋火遍全国,“争上游”三字的出现,又带了点擦边疑虑,其表达的本质与人群覆盖与高端商务场景的文化需求相悖,反而让原有客群产生疏离感。
若说品牌策略失误是“外部变量”,金沙酒业的内部管理混乱与渠道投入缩水,则是导致业绩下滑的“核心内因”。自华润酒业入主后,金沙酒业的管理层陷入频繁变动:两年内三次更换董事长、两次更换总经理,且核心岗位多由华润雪花啤酒的“旧部”把控,管理团队不可避免地陷入“路径依赖”——用啤酒行业的运营思路操盘高端酱酒,对白酒行业特有的终端培育、圈层营销重视不足,从战略方向上偏离了行业规律,这一点在2024年一度被行业资深专家点评、建议。

更直接的影响体现在渠道端。金沙酒业在品鉴会、赠酒、客户旅游等关键市场活动的投入下滑,直接影响渠道活力与支撑。而酱酒行业的终端激活、消费培育本就依赖高频次的市场动作,投入缩水直接导致摘要酒的开瓶率、复购率双降。
华与华策略的“失灵”,本质上是咨询公司“标准化方法论”与酒业特性的错配。华杉在《超级符号就是超级创意》中提出的 “符号占领认知” 理论,诞生于前互联网时代——彼时媒体中心化,占领卫视黄金时段即可实现“洗脑式传播”,这套打法曾成就部分国民品牌,如葵花药业的“小葵花妈妈课堂开课啦”、蜜雪冰城的“你爱我我爱你,蜜雪冰城甜蜜蜜”。

但在信息碎片化的移动互联网时代,消费者对广告的“耐受度”仅一秒,想靠“大 logo、亮色彩、循环传播”在饱和的白酒行业建立新认知,早已不现实。
更值得警惕的是咨询行业的“成功归因偏差”:往往将客户的业绩增长全归为自身方法论,却对失败案例避而不谈。事实上,白酒行业没有“点石成金”的奇迹——茅台、五粮液的行业地位源于数十年品质坚守与品牌沉淀,郎酒“赤水河左岸”的定位也离不开长期的产区建设与渠道深耕,以及对郎酒庄园理念和白酒庄园理论的研发支撑。
当下酒业正处于深度调整期,企业寻求咨询公司的思路无可厚非,但不能将其视为“救命稻草”。真正的破局之道,在于回归行业本质:组建稳定的管理团队,避免频繁动荡消耗内力;制定长期战略,不被短期口号裹挟而丢弃核心品牌资产;持续投入市场与品质建设,靠开瓶率、消费者口碑积累竞争力;最终打造 “不惧外部干扰的基本盘”。

行业寒冬中,“剩者为王”从来不是一句口号。金沙酒业的经历或许正在提醒所有酒企:白酒行业没有捷径,唯有一步一个脚印的坚守,才能在行业复苏时抓住机遇。